Aristo Classic Rail Bus Tips

[ Home ] [ Up ] [ Previous Page ] [ Next Page ]

Classic RailbusAristo has recently released their version of a rail bus. The rail bus evolved to fill a need on narrow gauge, shortline and branchline railroads. As passenger traffic dropped off due to competition from automobiles and highway busses, the railroads could no longer afford to run a regular steam engine which pulled maybe one coach. To reduce costs an old wooden coach was often cut up and grafted to an large automobile or truck frame. The original gasoline engine and manual transmission were sufficient to haul the rail bus, and on some lines, maybe an additional coach if the grades were mild. The rail busses kept these struggling railroads in business for a few extra years, but eventually most of these roads folded anyway.

The model represents a wooden coach body grafted to a Mac Bulldog truck frame but without the Mac chain drive.

Jeff Saxton writes:

"Actually, about 75% of ALL railbuses were factory-built jobs, very few, relatively, were home-built, and I know of NO Mack based home built railbus; all are factory models with steel carbodies on the "AC" hood version (the famous chain drive Bulldog which Aristo replicates), although wood carbodies were used on the smaller (direct transmission) "AB" models. Mack "AC" Bulldogs date from around 1915 to 1938 -- and Aristo's choice of radiator design dates it as post 1921 if I recall correctly.

Single drive axle Mack "AC" railbuses are model "ACR", while double axle versions are "ACX" models, and none were chain drive, but direct transmission. Mack made the first ACR in 1916, so quite early overall. Aristo molded an "A" in the hood, I assume for Aristo, since licensing from "Mack Trucks Inc." went to Hartland for their forthcoming Mack bus, which will be similar. The real hoods should have the parent company's "International Motors" with the "flying I-M" logo on the hood.

Mack also made some "AL" and "AM" based chassis into railbuses -- these chassis were used in the line of highway buses and fire engines Mack produced -- more cylinders -- more horsepower."



Contents


Performance and Detail

Railbus rear endThe Aristo Classic Rail Bus is a very smooth running model. Power pickup is on all eight wheels and is very steady. The wheels themselves do not appear to be susceptible to pitting so that they tend to stay clean. The motor runs very smoothly. The bus will maintain very slow speeds at about one tie per second. It'll go slower on straight track, but the additional load when transitioning to a 2' radius turn will stall it. Like most direct worm gear drives, the bus has a slight tendency to lurch at some speeds and loads on some downgrades.

The bus has one dicast motor block similar to the one used in the Center Cab Industrial Switcher. The wheels on the rail bus are slightly smaller. The front truck is an unsprung archbar design with ball bearing wheels and electrical pickups. The rear truck sideframes represent a typical equalized coach truck. The motor block also picks up power on all four wheels through ball bearings.

The bus runs very smoothly and quietly and is tolerant of moderately dirty track due to the 8 point power pickup. Sometimes the bus tends to wobble a little, but then again, real rail busses did that too. The wobble appears to occur when the bus goes through turnouts. The wheel flanges are a little smaller than the "standard" large scale flange which allows the wheels to drop into the frogs.

The model has no extra weighting except for the weight of the cast motor brick so its traction is fairly weak. It will handle one additional coach on a 4% grade, more than that and it starts to slip. However, a real rail bus often struggled just to drag itself around so this "feature" is prototypical too. One couldn't expect a 4 cylinder flathead gasoline motor to pull a whole train. I did run my standard Tractive Effort Tests on the rail bus and it did fairly well, pulling about as well as other locos with 4 driven wheels.

The bus appears to be very tolerant of out of level or gauge track and did not derail on its own at all during testing on both the GIRR or the GIRR Mountain Division layouts. On the first pass over the Mountain Division, the smokestack whacked an overhead support quite solidly and the bus derailed then. The stack has since been lowered so this is no longer a problem. The rail bus is a little too light in the front to push over the points of an LGB 1200 turnout while going forward, but it will do it in reverse.

I did notice that the power brick wheels didn't seem to be evenly resting on the track when the bus was going over vertical track gradients (the GIRR Mountain Division has one spot that needs fixing). The A-frame that mounts the power brick doesn't have much play to allow it to rock fore and aft like the A-frames in the Center Cab Industrial switcher do. Loosening the two brick mounting screws on the sides of the A-frames a half a turn each allowed the brick to rock a little more within the A-frame and then the unit tracked better over the uneven track.

The Aristo model is very well detailed. The grating on the back of the bus is a metal casting with operating gates and platform drop panels. The rear and side doors operate, but the driver's doors do not. The paint and lettering is excellent and there are curtains simulated in the windows. The panels above the windows are tinted dark green. There is no driver in the bus, this'll have to get fixed.

There is a smoke unit that represents smoke from a pot bellied stove at the rear of the coach. In typical Aristo fashion, the unit doesn't generate huge volumes of smoke, but the smoke plume is visible with the bus running at about half speed while using an Aristo PWC power pack. The smoke unit doesn't make much smoke at all with a standard DC power pack except at full throttle. The smoke unit is removable, it just unplugs like many other Aristo smoke units.

The model has both interior and exterior lighting. There are four interior lights installed in fixtures on the walls. The rear markers are illuminated as is the cab. The headlight operates but is not directional. There are switches underneath near the rear truck. One controls the smoke unit and the other controls the motor and lights. It would have been nice to be able to turn just the motor off so that the bus could sit lighted and smoking. Without some rewiring, this cannot be done. The wiring is inside the floor of the unit so that some significant disassembly will be required to access the wiring.

The truss rods are metal and the metal turnbuckles actually thread on. However, the turnbuckles are not reverse threaded so that it is not possible to "adjust" the truss rods with the turnbuckle.


Railbus interiorThe Aristo Classic Rail bus represents a typical combo coach type of bus. The bus was divided into three parts, a driver's compartment, small baggage, mail and freight section, and a coach section. These busses typically stopped anywhere on the line where somebody flagged them to pick up or drop off passengers, mail and freight. The baggage compartment is easily big enough to hold a sound system, batteries and a control receiver.

The roof is attached with four screws. Two are easily accessible under the rear awning. To access the other two, remove the front steps and look in the front corners of the roof for the other two screws. It takes a fairly long #1 Phillips screwdriver to reach them. Don't pull them all the way out. The flanges on the body are threaded and the screws will stay in place if pulled out just far enough to release the roof. This makes getting the roof back on much easier.


[ Top ]


Scale and Clearance

Railbus Vs HeavyweightAristo built this model around a narrow gauge 1/24 scale Sierra combo coach but the model is identified as 1/29 scale. However the general proportions of the model are much larger than other 1/29 scale equipment. It is nearly an inch taller than a standard heavyweight coach.


Railbus Vs Bachmann Coach The Rail bus is even 1/2" taller than a Bachmann coach (the scale of the Bachmann coach is debatable). The rear door of the rail bus is just over 6' tall in 1/29 scale so this comes out ok, but the driver's door is nearly 8' tall in 1/29 scale. Based on the match to other coaches, the rail bus would look more appropriate on a 1/24 scale 1930's era narrow gauge layout than a more modern standard gauge one.


The front and rear steps are way off the ground, The step down is over 2' in 1/24 scale, even higher in 1/29 scale. The bus is just a little too tall. This appears to be a result of the size of the power brick. It is tucked pretty tightly against the floor of the bus so it would appear that the only way to lower the bus would be to recess the brick up into the coach floor, a fairly major hack job.

The rail bus is 21" long from the tip of the pilot to the rear coupler. The bus is 4-1/4" wide over the body and 5-3/8" wide over the marker lamps. This is wider than most other large scale rolling stock so if you have restricted side clearances there may be some difficulty. There were a couple of hidden spots on straight track at the GIRR Mountain Division where the markers dragged against adjacent layout structures. Nothing else had ever dragged at these spots, so the rail bus is actually wider than any other stock that I already had. I was able to adjust the track centerline to split the difference and the bus barely passed without other structural work.

The roof line extends 6-1/2" from the railheads. There are four vents on the roof that are 1/4" taller and the smokestack extends to 7-1/8" from the railheads.

The worst overhang on a 2' radius curve is the rear step at 2-3/8", just a little less than a Big Hauler, so that the rail bus will probably fit on most railroads that don't have vertical clearance problems.

The smokestack didn't clear some rather hard limits on my indoor layout and it needed some work. I reduced the height of the stack by a little more than 1/4". I pulled the stack off the metal heater assembly and cut 1/4" off the stack after removing the smokejack. The smokejack was then reinstalled as close to the top of the stack as possible. New screw holes were drilled with a #55 drill using the smokejack as a template. The heater element now sticks out of the top of the stack by about 1/16" but is protected from damage by the smokejack.

The motor brick sits quite low due the small wheels. It will hang up on LGB automatic uncoupling tracks which lift the drive wheels barely off the track. If the bus is going to slowly when it crosses an uncoupler, it will stop dead with the wheels spinning, high centered on the motor brick. The center cab switcher uses the same brick, but has larger wheels so that it just clears the uncoupling ramp.

[ Top ]


Couplers

railbus rear couplerThe rail bus comes equipped with a body mounted standard Aristo knuckle coupler. A hook and loop coupler is supplied in the box. The coupler is mounted so that it can swivel but it still puts quite a bit of twisting force on a following car in a tight turn. The following car does not actually derail, but its trying to. The pilot has a drawbar attached.


railbus with LGB couplerI mounted an LGB knuckle coupler to the rail bus. The mount required some modification but the changes were not difficult. The LGB coupler mounts directly to the existing coupler post. Some small pieces of styrene are used to fabricate the centering spring capture feature that was on the original coupler. The centering spring needs to be formed differently to clear the back of the LGB coupler tang and mounting screw.

The stock Aristo centering spring as shown in the photo is bent from 0.035" wire. This turns out to be a little too stiff for use with the LGB knuckle couplers. The Railbus will often drag the following car off the track in a turn or a turnout. I hand bent another spring from 0.025" music wire which seems to have fixed this problem.

The coupler comes out 3/8" too high so that the entire bracket was spaced downward with styrene shims to put the coupler at the right height. It took two stacks of six pieces of 0.062" styrene to build a shim of the correct height. The screws that hold the coupler bracket also hold the rear platform in place. The stock screws are too short to reach with the shim installed so longer screws were substituted. The mounting screw holes in the bracket were threaded which is a little unusual. I drilled them out so that the screws had a clearance fit in the bracket.

It would appear that a Kadee coupler could be mounted in the same fashion.


[ Top ]


Disassembly of the Railbus

Getting into the Railbus far enough to install passengers, a driver, sound or RC control isn't too difficult. Getting into it far enough to get to the printed wiring board inside the floor is much more difficult. There is an exploded diagram of the Railbus at the AristoCraft Internet Depot.

The roof comes off pretty easily. There are two screws under the rear corners of the roof. These are flat head screws set into the red awning piece in the rear. The front two screws are way up inside the front corners. The front steps need to be removed to access the roof screws. These screws will not come all the way out. This is good because it would be hard to get them back in. They will back out far enough to release the roof though and they stay, captive, in place.

The whole front end assembly with the front frame, front truck, pilot, cab and engine hood comes off with two screws that are set into the gas tanks. There are two wires that need to be unsoldered to completely release the front end. Pull the shrink tubing back where they wires enter the floor and unsolder the wires at the posts there.

Once the front end is off, the cab will just pull down and forward and release. It will still be captive by some wires, but you can get far enough in to install a driver. There isn't much room in the cab, most sitting figures will need their legs cut off to fit.

Taking the rest of it apart is a challenge that I elected not to attempt as I didn't need to.

[ Top ]


Wiring in the Railbus

railbus_stock_schematic.jpgI have not disassembled the Railbus far enough to visually inspect the wiring, but it has to be pretty simple and this schematic describes it's behavior. There are two switches under the body near the rear truck, one is labeled "Smoke" and the other "Lights." The only issue is that the motor and lights are switched together. The headlight is non-directional but that could be easily changed with the addition of a diode in a headlight wire.


[ Top ]


Sierra Sound Installation in the Railbus

railbus sound installationSound installation in the Railbus isn't too difficult depending on where you mount the speaker. I used another of my swap meet computer speakers in the baggage compartment pointing rearward. These speakers have their own cabinet so I didn't have to worry about sealing anything up. The sound comes out the open cargo doors. The battery is hot glued to the top of the speaker box. The sound card itself is attached to the floor with double backed foam tape right behind the speaker so that the programming buttons can be reached through the doors. I hot glued a couple of bags of coffee to act as view blocks so that the card cannot be seen looking through the doors. Power for the installation is tapped from the headlight wiring above the cab. The power switch (switching both track power and the battery) is mounted in a hole in the floor. This hole was drilled about 1/2" in from the edge of the floor, right behind the unused bolster casting in the floor.

There is a circuit board in the floor somewhere and I didn't want to drill holes through the floor to let the sound escape. I probably would have drilled right through something important on the board. This is why I choose the door method. Since the buttons on the Sierra can be reached, an external volume/programming switch is not required.

I choose a Sierra RGS Goose sound system for this install, I guessed that it would be close. While the Sierra system sounds good, its speed doesn't match the Railbus speed well unless you accelerate and decelerate quite slowly. The shifts are distinct, but the engine sound doesn't "spool" well between shifts. The system also sounds a dynamic brake and air compressor pop off as delivered. These should be turned off, there weren't too may Railbuses with dynamic or air brakes.


081007_girr_mtn_div_railbus_dcc_install__new_battery_5830.jpgAs I was ripping into the Railbus to install DCC, I elected to replace the Sierra gelcell battery with a 5 AAA cell NiMH pack that I had assembled for the Bachmann Railtruck. Only after I had made the pack did I find out that I couldn't get a Sierra for it because the Sierra has been discontinued. The existing battery was six years old so I figured that it had lasted well past it's expected life.


[ Top ]


DCC Installation in the Railbus

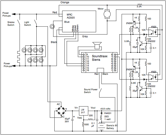
railbus_dcc_ad320_schematic.jpgThis is the schematic of the DCC installation in the Railbus. There is a lot of stuff here, but this is what it takes to get a Sierra to work properly with DCC or most RC systems. The Railbus uses a "diesel" version of the Sierra, but programmed with the sounds of a Goose. The diesel systems do not detect the start and stop events reliably without optical isolators between the motor and the Sierra. The optical isolators fix the start and stop sounds, but they screw up the coordination between the sound of the motor revving up and the actual speed of the Railbus. This circuit looks a little involved, but it fixes all that, see my Soundtraxx Sierra Tips page for more information. The circuit itself is built on a small piece of perforated board that is mounted above the speaker on the forward wall.

The interface circuit was built and tested while the desired decoder was on backorder. I tested the circuit using an Aristo ART-5490 as a source of motor drive and it worked fine. However, I elected to install an MRC AD320 decoder to test the rest of the installation and I had to make some changes the the circuit. The AD320 is a low frequency decoder. It was surplus because it had made too much noise in previous installations but it only made only a very faint buzzing noise in the Railbus. Otherwise, it worked fine. However the interface circuit didn't work right because it had been designed and tested with high frequency pulses. The long, low frequency pulses made by the AD320 were too long and the interface circuit wasn't remembering it's state between pulses. I added a 33µF capacitor at the collector of the 2N2222 to prevent the collector voltage from rising between pulses. I also changed the output divider network a little to tease the output voltage up just a little so that the sound system would start to ramp up on the first speed step of the 28 step decoder.

Contrary to the exploded parts diagram on the AristoCraft site, my motor block has four wires coming out going to two connectors. I had another set of these connectors so isolating the motor was as easy as identifying which connector is for the motor and disconnecting it. I then used one side of a mated pair of spare connectors that I have to reconnect to the motor. Track power for a decoder cannot be picked up from the motor leads leading from the body as the motor is switched along with the lights. Separate switching of the lights is needed to allow service mode programming on a programming track.


081008_girr_mtn_div_railbus_dcc_install__power_terminals_5835.jpg However, track power contacts can be accessed at these two terminals near the fuel tanks. These are raw and unswitched track power.


081008_girr_mtn_div_railbus_dcc_install__access_hole_5833.jpgGetting the four wires (two for the motor, two for unswitched track power) back inside is a little more difficult. There is a PWB inside the floor but it appears to be narrow judging from the exploded parts diagram. One SHOULD be able to drill up through the floor(s) and miss it, but it is not necessary to take that risk. Instead, drill a hole in the front wall behind the engineer. This hole comes through just above the floor inside without the risk of drilling through something important. The wires can snake across the bottom of the loco and go up around a front step. This hole isn't in the perfect spot, it wants to be nudged inward just a little as the cab door blocks part of it when the cab is installed.


081009_girr_mtn_div_railbus_dcc_ad320_installed_5842.jpgThis is the final installation with the AD320. This old decoder is working well enough that it might just stay in there. Power for the interface circuit is picked off the lighting wires above the cab. The battery charges via the interface circuit board and these two wires all the time that the lights are on and the Railbus is sitting on powered track. The AD320 gets it's track power from the two terminals underneath the floor right behind the fuel tank. The motor leads are also snaked across the bottom of the Railbus to a connector that plugs into the motor brick. The AD320 has two function outputs besides the headlights. These are wired to the Sierra to manually trigger the bell and horn.

The AD320, the interface board, the battery and the Sierra are all held in place with pieces of foam mounting tape.


081215_girr_mtn_railbus_dg583s_install_6041.jpgThe AD320 did not stay in the Railbus. It was working fine but I needed it elsewhere because it was just small enough to fit in James. I also wanted an extra function output to drive a sound enable relay. It's getting pretty busy in there now with the speaker, Sierra, battery for the Sierra, interface circuit for the Sierra, DCC decoder and sound enable relay. The relay is down on the floor between the sacks. This all works and I didn't have to change anything on the Sierra interface circuit to accommodate the high switching frequency of the Digitrax DG583S decoder.


railbus_dcc_dg583s_schematic.jpgThis is the revised schematic of the "final" DCC installation in the Classic Railbus. The relay allows the decoder to activate the sound system in parallel with the manual switch. When the decoder controls the sound system, the sound system will shut down when the decoder commands it or track power shuts off. This allows me to "forget" to turn it off, it'll go off by itself and not discharge the battery.



[ Top ] [ Home ] [ Up ] [ Previous Page ] [ Next Page ]

This page has been accessed hit counter times since 22 July 00.

© 2000-2009 George Schreyer
Created July 22, 2000
Last Updated February 3, 2009